overleaf template galleryLaTeX templates and examples — Recent
Discover LaTeX templates and examples to help with everything from writing a journal article to using a specific LaTeX package.

Template LaTeX - Seminários do PPG-EM - UERJ

https://github.com/SZTU-ACM/SZTU-Thesis-Latex-Template

This template can be used as the Answer Sheet for a CPhO (China Physics Olympiad) mock exams. As there are often 8 problems in CPhO, this template contains 8 (almost) blank pages for answering. You can print only the few pages if your test paper has fewer than 8 problems.

16:9 Beamer template for UM Robotics !

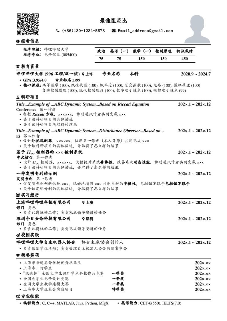
The LaTeX Résumé Template supports CN & EN, suitable for Graduate School Admission Interviews & Job Interviews.

Plantilla en LaTeX acorde con la “Guía del alumno Trabajo Fin de Grado del Grado de Ingeniería y Sistemas de Datos (actualizado octubre 2023)”. Este documento constituye una guía (que sirve a su vez de plantilla) para la elaboración de informes de TFG o TFM en LATEX. No pretende abarcar todas y cada una de las funcionalidades que ofrece LATEX (¡las posibilidades son prácticamente infinitas!) pero sí tratar los aspectos fundamentales para la elaboración de un documento utilizando esta indispensable herramienta. Esta plantilla es una ligera modificación de la “Plantilla en LaTeX acorde con la Normativa para la elaboración de informes de TFT de la ETSII (UPM)” que es un trabajo original de Javier Soto Pérez-Olivares. Javier es el verdadero responsable de la gran cantidad de trabajo que hay detrás de esta guía/plantilla.

Facharbeit-Template nach den Spezifikationen des Gymnasium am Römerkastell mit Beispielinhalt, das die nötigen Funktionen von Latex zeigt.

行政院國家科學委員會專題研究計畫 專題研究計畫申請書表CM03 研究計畫內容模板

A beamer presentation template with New Jersey Institute of Technology (NJIT) branding
\begin
Discover why over 25 million people worldwide trust Overleaf with their work.