overleaf template galleryLaTeX templates and examples — Recent
Discover LaTeX templates and examples to help with everything from writing a journal article to using a specific LaTeX package.

tạo bìa đơn giản

This is the fourth project in Calculus 2 at Fitchburg State. Spring 2017.

This is a document to practice tweaking a class file for the first time, using the example of setting up the possibility of changing the colour theme of the document. The github to go with it is: https://github.com/latex-ninja/colour-theme-changing-class-tutorial- It is a reference document for this blogpost.

Presentación para la universidad Nacional, colores oficiales y orientada a ingeniería (datos, algoritmos) por secciones

Letterhead template for the Instituto Nacional de Pesquisas Espaciais (INPE, or National Institute for Space Research) in Brazil.

A template for the B1 mini-project. Part of the Engineering Science degree at the University of Oxford.

Hypothetical uniform quantizer standalone class figure.

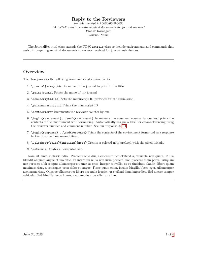
A template for writing rebuttal letters to reviews for journal submissions. Github repository: https://github.com/pranavh/JournalRebuttal_LaTeX/

Template for International Conference on Computational Intelligence and Data Science (ICCIDS 2018). This template was originally published on ShareLaTeX and subsequently moved to Overleaf in November 2019.
\begin
Discover why over 20 million people worldwide trust Overleaf with their work.