overleaf template galleryLaTeX templates — Recent
LaTeX templates for journal articles, academic papers, CVs and résumés, presentations, and more.

Articles for the Computational Communication Research journal published by Amsterdam University Press

Paper template of PACLIC 2023, 37th Pacific Asia Conference on Language, Information and Computation. https://paclic2023.github.io/

Laboratoire d'Électrotechnique et d'Électronique de Puissance de Lille v1.0723 - bibliography magnagement with biblatex not supported (yet)

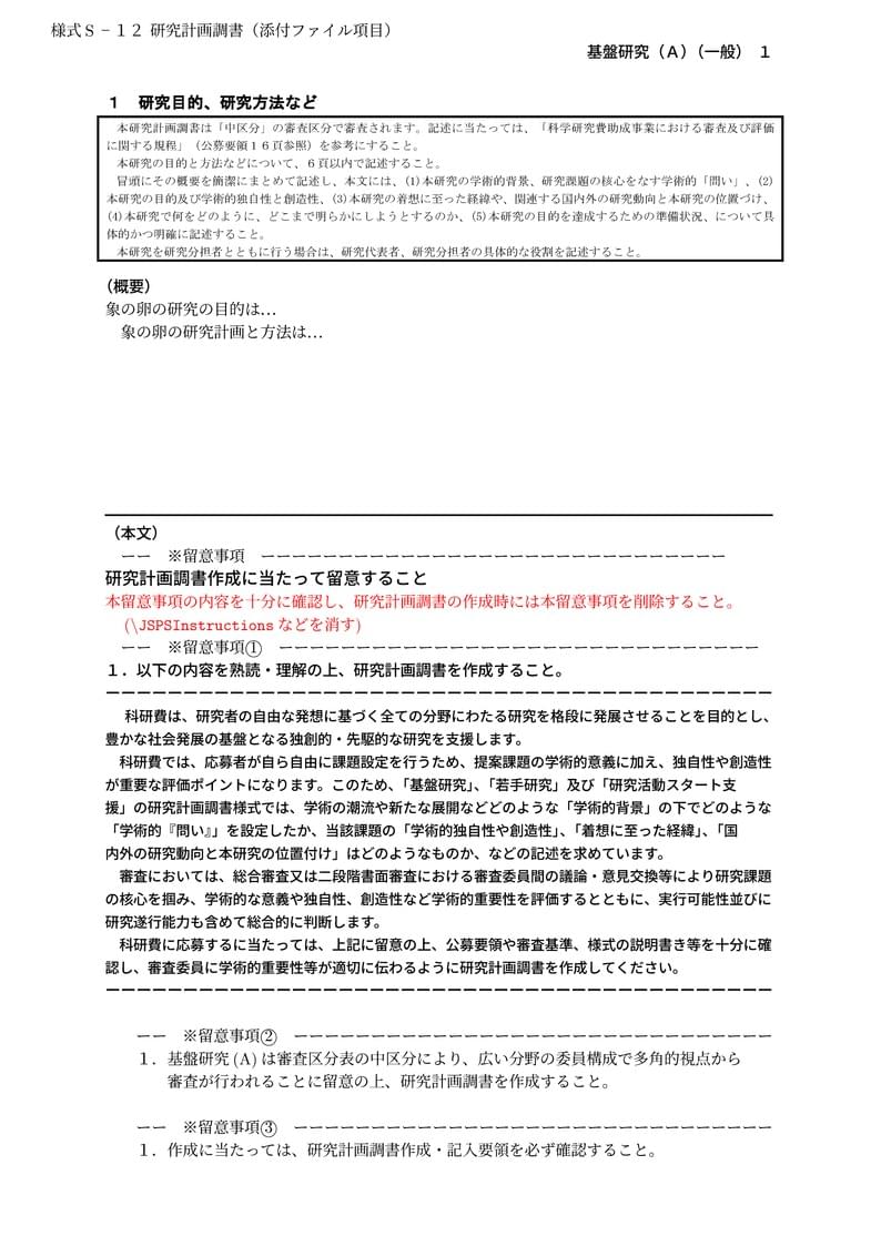
山中 卓 (大阪大学 大学院理学研究科 物理学専攻)先生が作成された科研費LaTeXを、坂東 慶太 (名古屋学院大学) が了承を得てテンプレート登録しています。 詳細はこちら↓をご確認ください。 http://osksn2.hep.sci.osaka-u.ac.jp/~taku/kakenhiLaTeX/

A template for muletter, a document class for the typesetting of letters at the Masaryk University (Brno, Czech Republic).

A modification of the following template: https://www.overleaf.com/latex/templates/chalmers-university-of-technology-master-thesis-template-2021/bvnmctrysxzj This LaTeX template is suited for Degree project reports written at the Chalmers University of Technology. It includes the cover, title page, and imprint page, and illustrates how the report files can be structured in a perspicuous manner. The template can easily be modified for a Master's thesis where the corresponding color scheme isused on the cover and title pages. The template can also easily be modified to use the combined logo for Chalmers and University of Gothenburg, suitable for theses on a shared department, such as CSE. The graphics used for the covers of Bachelor theses does not already exist in the template, but could possibly be added by hand. For more information about the template structure and settings, see the two Readme files. A corresponding swedish template exists as well.

This LaTeX template provides a simple and clean starting point for writing: math articles, papers, essays, reports, homework assignments and lab reports, for example. Indeed, it is designed to be versatile and customizable, making it suitable for various academic and professional purposes. Almost every line of the source code is explained for the reader to understand what is done every step of the way. Furthermore, this template provides a document layout that looks minimalistic but keeps the professional feel. In other words, it finds the right balance between looking good and being easy to use, so you'll enjoy writing with it without any hassle. This template is not affiliated in any way with Universitat de Barcelona, as information and school logos can be easily customized. Should you have any questions, you can check the repo with the last version: https://github.com/mariovilar/Basic-Article-Template. Also, you can reach me via e-mail. Hope you find it useful!

由於,LaTeX 對初學者來說不太友善,且 Word 在於數學式及中文排版上不大美觀。因此我製作了這個模板,同時附上清楚明瞭的註解、許多常用且好用的封包,以及客製化設定指令,以便 LaTeX 初學者能夠輕鬆快速地完成作業、報告甚至是學位論文。

Template feito com base no AbnTex2 para produzir projetos de AIPA para serem entregues ao IPHAN. Adicionei um pacote onde traduzi vários comandos do LaTex comumente usados para o português (ver exemplos na Introdução). Contudo pode continuar a usar os comandos do LaTeX normalmente se preferir.
\begin
Discover why over 25 million people worldwide trust Overleaf with their work.