overleaf template galleryLaTeX templates — Recent
LaTeX templates for journal articles, academic papers, CVs and résumés, presentations, and more.

Use this template for portfolio problems

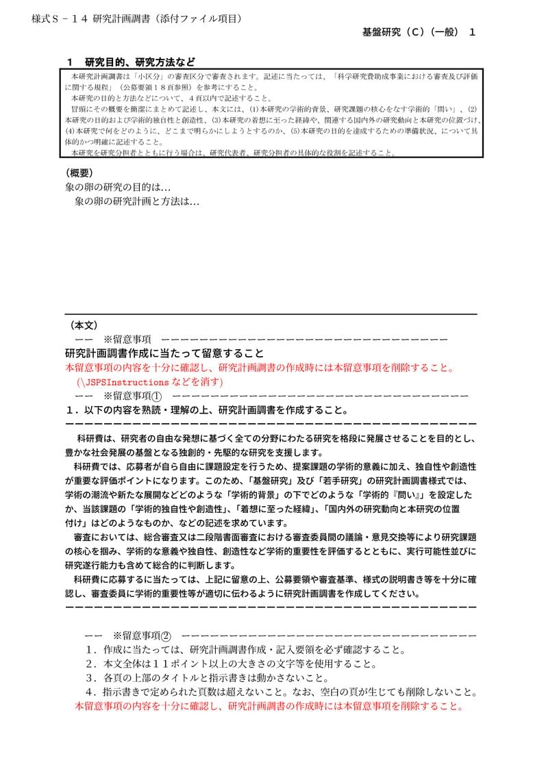
山中 卓 (大阪大学 大学院理学研究科 物理学専攻)先生が作成された科研費LaTeXを、坂東 慶太 (名古屋学院大学) が了承を得てテンプレート登録しています。 詳細はこちら↓をご確認ください。 http://osksn2.hep.sci.osaka-u.ac.jp/~taku/kakenhiLaTeX/

This CV is based on an existing LaTeX template (Jan Küster) and packs it into a nice modern, but also simple design.

LaTeX template for Authors Submitting to CRPIT (Conferences in Research and Practice in Information Technology by Australian Computer Society) Published Conferences and Workshops. Source: Procedures and Resources for Authors Submitting to CRPIT Published Conferences and Workshops. This template was originally published on ShareLaTeX and subsequently moved to Overleaf in November 2019.

Essa é uma simples adaptação da ABNTex-2 para teses e dissertações em inglês. Em resumo, este template troca as palavras chaves para inglês e muda o modelo de citação para minúsculo.

Template do tcc feito para o curso de engenharia elétrica para o campus Apucarana, compatível com PDF/A

Een uitstekende template werd ons aangeleverd door Bruno Volckaert. Je kan de broncode hier downloaden of hier een voorbeeld-pdf bekijken. Deze template wordt door het decanaat aanbevolen als vervanger van de template die hier vroeger te vinden was wegens minder problemen met het bladformaat bij het drukken. Let op: in deze stijl is er per hoofdstuk een referentielijst. Indien dit niet gewenst is, kan je in de intro en elk chapter op het einde \bibliographystyle{phdbib} en \bibliography{PhD} weglaten, en dit éénmaal toevoegen op het einde van het hoofdbestand PhD.tex na de includes van de verschillende hoofdstukken. (Downloaded from

東京大学大学院情報理工学系研究科コンピュータ科学専攻 修士論文を組版するためのドキュメントクラス iscs-thesis (v1.3) を Overleaf に対応させたものです。

formato revista momento dpto. de física un
\begin
Discover why over 25 million people worldwide trust Overleaf with their work.