overleaf template galleryLaTeX templates — Recent
LaTeX templates for journal articles, academic papers, CVs and résumés, presentations, and more.

如有修改建议请到 github 页面提交 issue: https://github.com/liu-qilong/college-beamer

Here is a general template for a research protocol that can be tailored for students or candidates pursuing a master's or PhD at CICATA (Centro de Investigación en Ciencia Aplicada y Tecnología Avanzada), part of the IPN (Instituto Politécnico Nacional).

This simple poster template is based on [Mike Morrison's #betterposter designs](https://www.youtube.com/@MikeMorrisonPhD). It is extremely minimalist and follows the basic principle: "You will read the title first, then the subtitle, then the text paragraph, and check the logos on top last." Ideally, the poster should be read in way under a minute. A QR code (automatically generated by LaTeX) links to references including further details.

The English LaTeX template fo the Bachelor's Thesis in Computer Science, curriculum Data Analysis at the University of Messina (Italy).

A tweaked version of Deedy's wonderful resume template. Notable changes are the reversed columns and heavier font weights for better readability. This is version 1.3 (22/9/2018). For the source, see my GitHub repo: https://github.com/ZDTaylor/Deedy-Resume-Reversed For the original Deedy Resume, see his GitHub repo: https://github.com/Deedy/Deedy-Resume

NENU 东北师范大学beamer 模板,基于 Berlin 修改而成,源代码提供了详细的中文注释,将底部导航栏由两行修改为了一行,顶部和底部导航栏颜色修改为了黑色,删除了右下角导航按钮/导航条,在底部导航栏右侧添加了页码。

Template LaTeX Tesis Departemen Matematika Universitas Brawijaya

This is the PPT template to be used for Annual Progress Seminar of DJ Sanghavi College of Engineering.

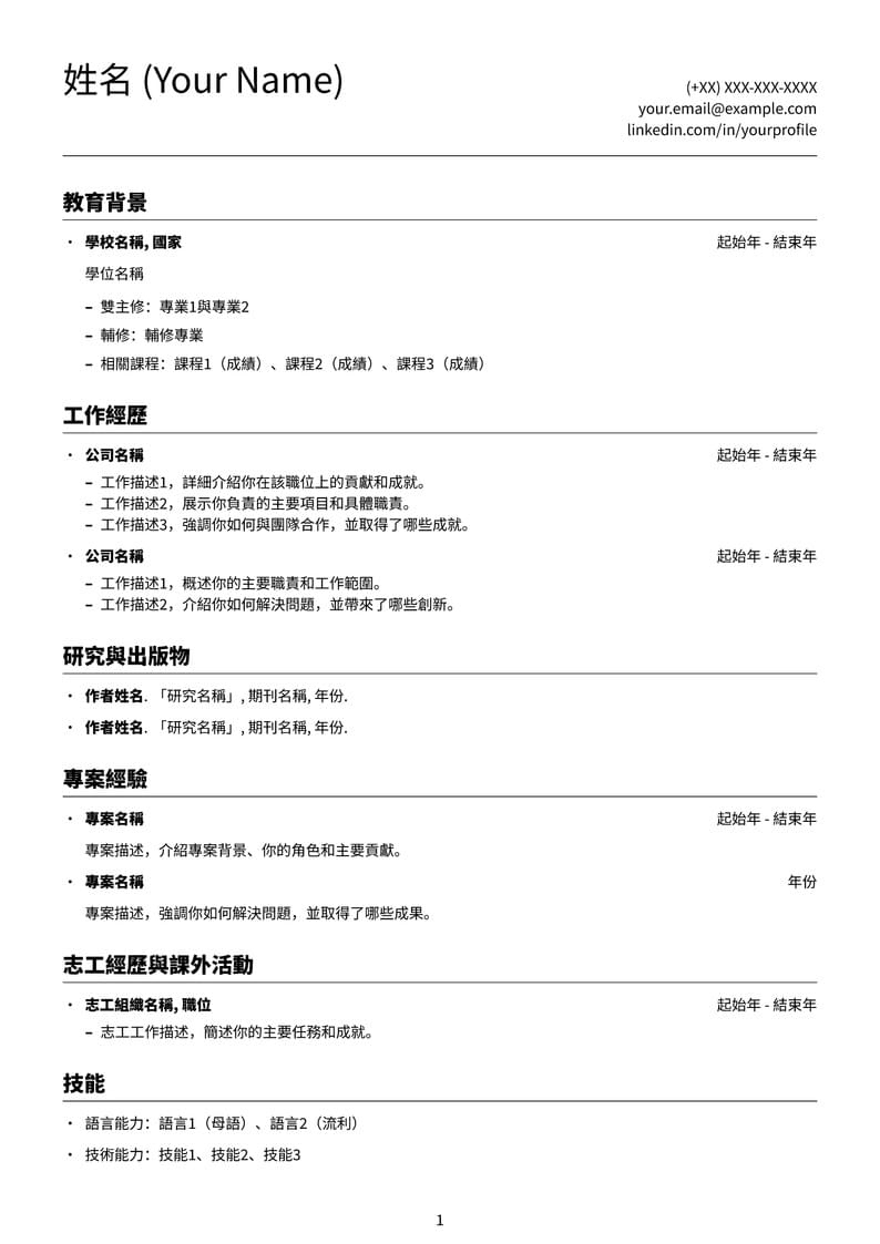
This is a professional, clean, and fully customizable LaTeX resume template designed specifically to support both English and Traditional Chinese. It is ideal for students, professionals, and academics who need a high-quality resume that looks consistent across languages. Key features include: Full support for Traditional Chinese characters using the fontspec package. Customizable sections for education, work experience, projects, and skills. Easily adjustable fonts, spacing, and formatting, with a focus on clear typography and readability. Designed for multilingual use, especially for users needing bilingual resumes in both English and Chinese. This template is perfect for users applying to both international and Taiwanese academic institutions or job markets.
\begin
Discover why over 20 million people worldwide trust Overleaf with their work.