overleaf template galleryLaTeX templates — Recent
LaTeX templates for journal articles, academic papers, CVs and résumés, presentations, and more.

重庆医科大学平时作业课程报告和小论文模板,欢迎使用。This template is used for class reports and essays in CQMU, welcome to use.

A well-written resume and real sample template of Digital Marketing resume. Restructured ATS Friendly template that include up to 3 bullet points, shorter paragraphs and really simple to scan and skim.

Retrieved from https://github.com/JmlrOrg/jmlr-style-file Mar 2024

这是南京师范大学研究生毕业论文模板的参考格式,按照论文格式规范进行编写的latex模板,可能会存在错误,请自行使用。

Modelo TeX com instruções para submissão de resumo de poster a ser submetido ao X Simpósio de Matemática da Região Sul Fluminense – SIMMA 2024 da Universidade Federal Fluminense – UFF, Volta Redonda, Rio de Janeiro, Brasil.

Basic CV template for students at Assam Engineering College

Thesis LaTeX Template

A document with examples of several different environments that can be used as a template for a variety of things.

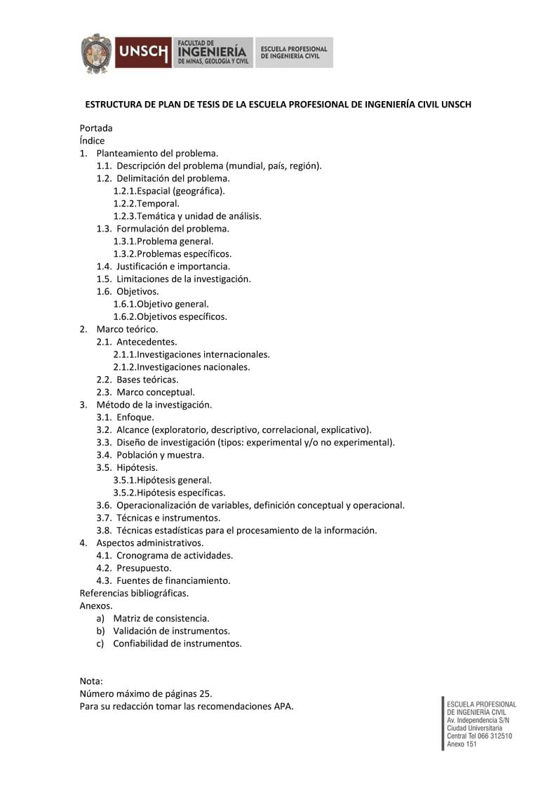
Plantilla para realizar el plan de tesis de la escuela de Ingeniería Civil de la UNSCH
\begin
Discover why over 25 million people worldwide trust Overleaf with their work.