LaTeX templates and examples — Conference Paper
Recent

This is the overleaf template for extended abstract of the International Conference on Advances in Aerospace and Energy Systems (IAES - 2026) (https://www.iaes2026.com/). The link to the official conference website containing the template and submission guidelines is given below under the tab Extended Abstract Submission Format. https://www.iaes2026.com/#submission

Official template for submissions to the 2026 Annual Modeling and Simulation Conference (ANNSIM'26). You can find more information about submission guidelines here: https://annsim.org/submission-guidelines/#authorkitsubmission

Overleaf copy of the CVPR Submission template. from the official repository github.com/cvpr-org/author-kit and author guidelines

LaTeX Template for the conference papers prepared for the 53rd Computer & Industrial Engineering conference (https://www.cie2026.science/) CIE53 offers two options for paper submissions at the same registration rate: Full papers (maximum 10 pages, following this template, including references and appendices) will be reviewed for both presentation and publication in the conference proceedings. Only PDF files will be accepted. Abstract-only submissions (200–300 words) that will be reviewed for presentation but will not be published in the proceedings. All submissions must be made through EasyChair. Authors are invited to submit original work not under review elsewhere. Submissions must be written in English. CIE53 proceedings will be published, indexed in Scopus, and assigned a dedicated DOI. Only accepted and presented full papers will appear in the proceedings, while accepted abstracts will be listed in the program. At least one author per accepted paper/abstract must register by the early-bird deadline. Important: Please ensure that the paper title and author list in your submitted PDF exactly match those entered in EasyChair and formatted according to the provided template.

Abstract template for the NetSci 2025 conference https://netsci2026.com

Template for the Workshop on Emerging AI Technologies for Music (EAIM), part of AAAI. Submission info: https://amaai-lab.github.io/EAIM2026/

Abstract template for the workshop "Chimera in the Alps" Feb 22-27 2026 https://chimera.sciencesconf.org/

Official template for Euromech Colloquium on Coherent structures in multiphysics flows: Modelling, control and interpretation, 1-3 July 2026, Berlin, Germany Conference website: https://668.euromech.org/about/ How to submit: we invite authors to submit a pdf version (maximum size: 5 MB) of their abstract to the following email address: euromech668@flow.tu-berlin.de, once the submission is officially opened.

This meta-paper describes the style to be used in papers and short papers for the Brazilian Symposium on Multimedia and Web Systems (WebMedia). Please refer to the submission guidelines on the event website https://webmedia.org.br/.
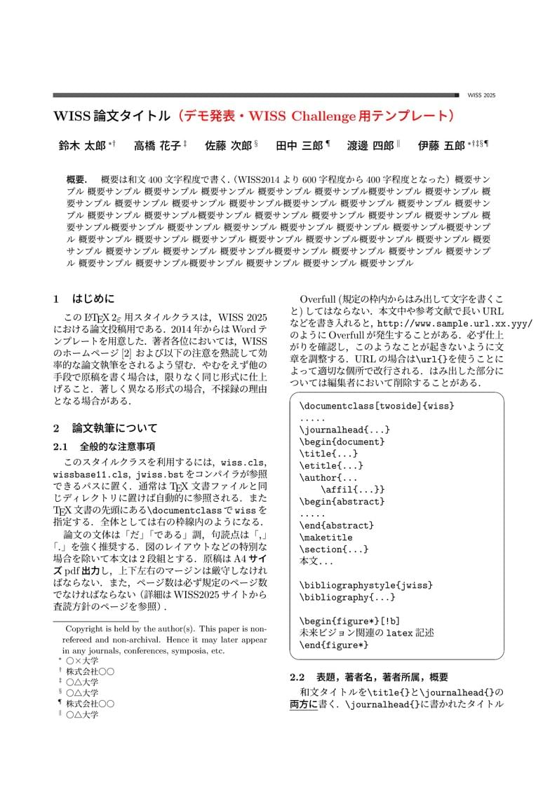
\begin
Discover why over 25 million people worldwide trust Overleaf with their work.