LaTeX templates and examples — Research Proposal
Recent

Starting Point for defining a Master/Bachelor Thesis Research Project

This thesis proposition template contains topics and guidelines that should help define and select a suitable thesis. Created based on the 1-page Friggeri CV template.

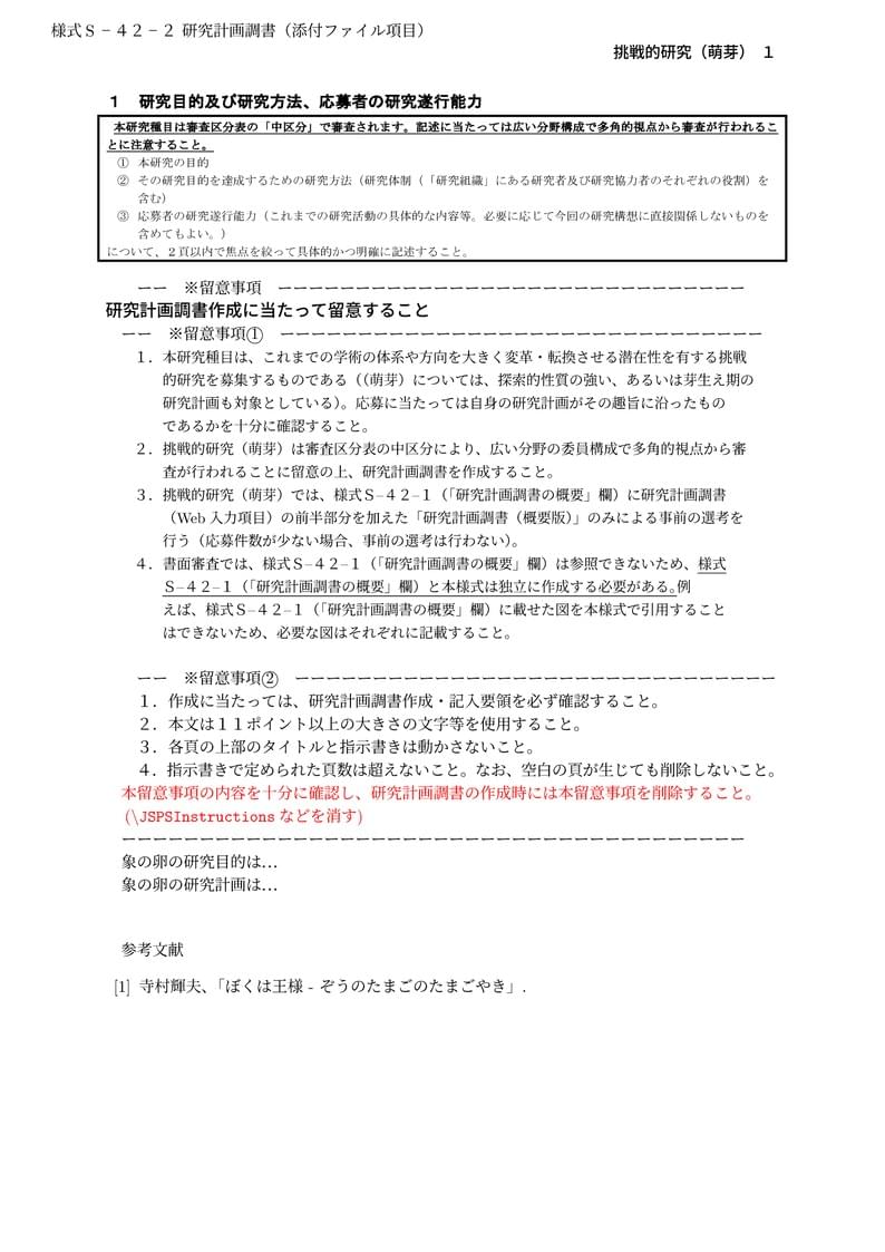
山中 卓 (大阪大学 大学院理学研究科 物理学専攻)先生が作成された科研費LaTeXを、坂東 慶太 (名古屋学院大学) が了承を得てテンプレート登録しています。 詳細はこちら↓をご確認ください。 http://osksn2.hep.sci.osaka-u.ac.jp/~taku/kakenhiLaTeX/

Template for the Project Management Plan for the Ph.D. course Funding and Management of Research Projects, as part of the Ph.D. Program in Information Engineering and the Ph.D. Program in Computer Science, AY 2022/2023.

Research Proposal-Rutgers SGS Molecular Biosciences

phd-proposal 攻读博士学位科研计划书

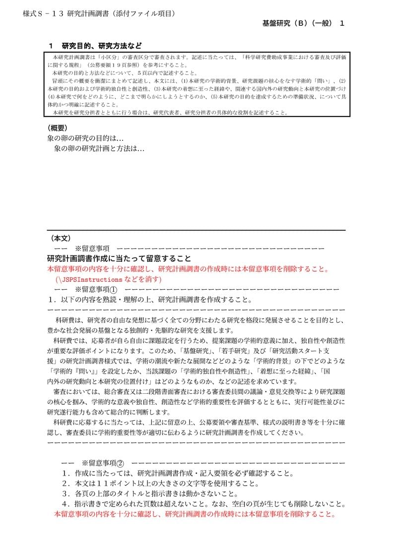
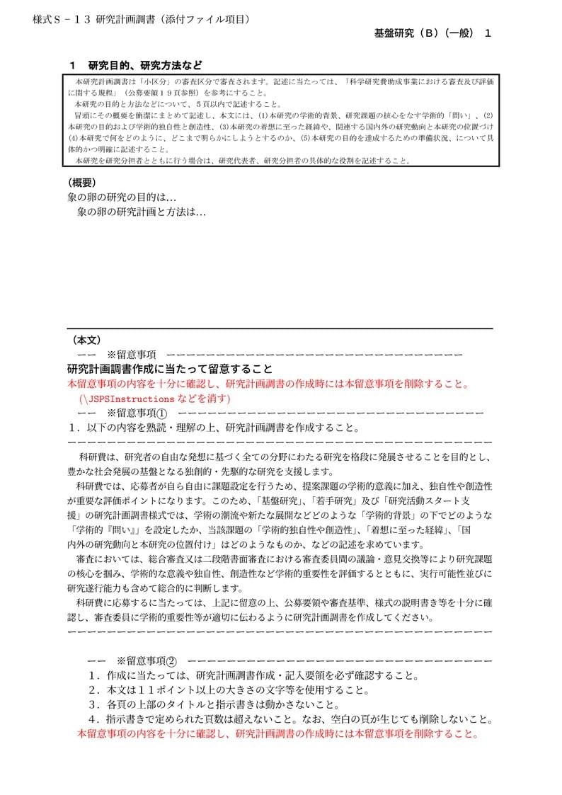
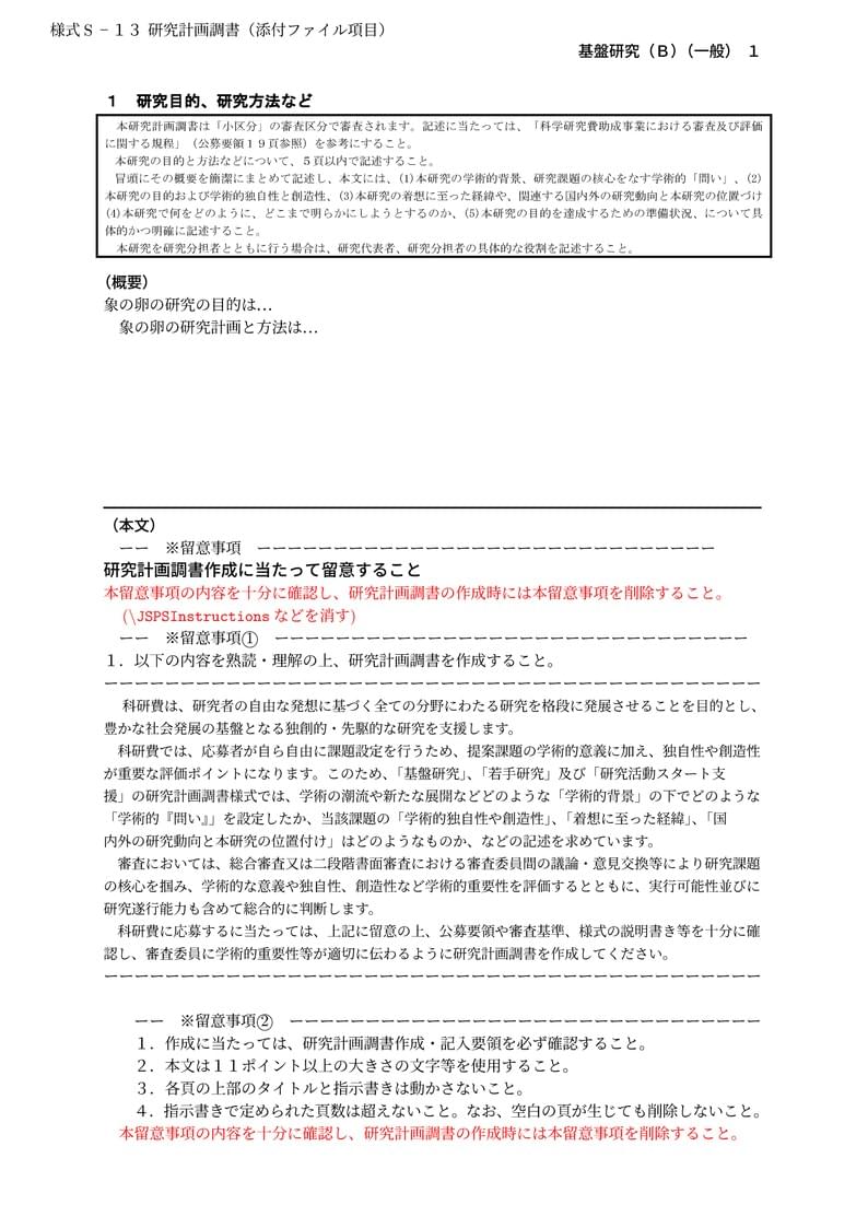
山中 卓 (大阪大学 大学院理学研究科 物理学専攻)先生が作成された科研費LaTeXを、坂東 慶太 (名古屋学院大学) が了承を得てテンプレート登録しています。 詳細はこちら↓をご確認ください。 http://osksn2.hep.sci.osaka-u.ac.jp/~taku/kakenhiLaTeX/

This template provides a structure for preparing NSF grant applications according to their formatting guidelines It is provided by MIT-MATH to help you use LaTeX for writing your NSF proposals. Please start by reading MIT-MATH's instructions in the Guide to Using the NSFmaster Template, and then click the button above to open the template for editing online with Overleaf.

山中 卓 (大阪大学 大学院理学研究科 物理学専攻)先生が作成された科研費LaTeXを、坂東 慶太 (名古屋学院大学) が了承を得てテンプレート登録しています。 詳細はこちら↓をご確認ください。 http://osksn2.hep.sci.osaka-u.ac.jp/~taku/kakenhiLaTeX/
\begin
Discover why over 25 million people worldwide trust Overleaf with their work.