LaTeX templates — International Languages
Recent

日本冷凍空調学会年次大会用の講演論文テンプレートです。 MS Word版テンプレートに準拠して作られています。デフォルト設定は和文ですが、コンパイル対象を変更すれば、英文用テンプレートとして使用できます。 参考文献リストをBibTeXを用いて作成するためのスタイルファイル(JSRAE.bst)を使用することができます。 2025年度版として作成されていますが、2026年度以降の年次大会についても、フォーマットが大きく変更されない限り利用可能と思われます。その際はフッタの開催日時、開催都市名をご自身で変更してください。使用にあたっては自己責任でお願いいたします。 for English ver. template users: This is a presentation paper template for the 2025 JSRAE Annual Conference. It is based on the MS Word template. Although the Japanese version is set as the main file, you can select JSRAE_conf_template_EN.tex as a template for English papers. You can use a style file (JSRAE.bst) to create a reference list using BibTeX. As for the annual conferences in 2026 onwards, it is expected to be usable unless there are significant changes in the format. In such case, the conference date and city should be changed by yourself. Please use it at your own risk.

A template for a masters thesis in ALM-studies (Archives, Libraries, Museum). Created per the 2023 specifications of the ABM-institute of Uppsala University. The specifications can be found at: https://www.uu.se/download/18.1adea27b1970b1b16fd58aeb/1749447504600/Specifikation%202023.pdf. Note that the instructions as well as this template is written in Swedish.

版本号:V1.0.2025,本论文模板基于兰州大学提供的官方指南。官方指南链接为:https://jwc.lzu.edu.cn/tongzhigonggao/shijianjiaoxue/2024/1021/278405.html;GitHub仓库为:https://github.com/xiashj2021/LZUThesis2025;Gitee仓库为:https://gitee.com/xia-shengjie21/LZUThesis2025。兰州大学的毕业论文LaTeX模板比较稀缺,现有的LaTeX模板不能完全符合教务处的格式要求。因此在2013级核科学与技术学院的胡斌和沈周及2016级物理科学与技术学院的余航等前辈的基础上,完善了该LaTeX模板。

Con colaboración del Fis. Alexander Sarango. V5.0. Plantilla del formato de tesis de la Escuela Superior Politécnica de Chimborazo con las normas actualizadas hasta junio 2025. Link Oficial de la guía del formato.

Questo è il template generale per Universitas Mercatorum, non presente prima nella lista dei Template. All'interno del main ci sono le istruzioni per la modifica dei parametri, e nell'introduzione c'è un riassunto (molto breve) di quello che troverete. Il link per le linee guida ufficiali è https://lms.mercatorum.multiversity.click/notices. Buona fortuna a tutti i futuri studenti!

WISS2025のデモ発表・WISS Challenge用のテンプレートです。 This project is a template for demonstration and WISS Challenge papers at WISS2025. The official conference website for this year is currently under construction.

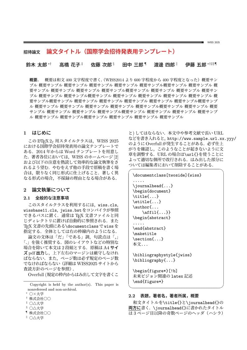
WISS2025の国際学会招待発表用のテンプレートです。 This project is a template for an invited presentation at an international conference at WISS2025. The official conference website for this year is currently under construction.

National Sun Yat-sen University (NSYSU) Thesis LaTeX Template contact: donydarmawanputra@gmail.com hasanalbinsaid@hotmail.com

The BHCexam document class attempts to make it easy for even a LaTeX novice to prepare exams. Especially designed for math teachers in China.
\begin
Discover why over 25 million people worldwide trust Overleaf with their work.