LaTeX templates — International Languages
Recent

西南财经大学中文beamer模板,adapted from Tsinghua Beamer Theme, Link:https://www.overleaf.com/latex/templates/thu-beamer-theme/vwnqmzndvwyb

日本バーチャルリアリティ学会大会2016投稿用のLaTeXフォーマットです

Modelo de relatório utilizado na disciplina "Oficina De Integração: Eletricidade, Eletrônica E Computação Na Prática", do curso de Engenharia Eletrônica do Campus Curitiba da UTFPR.

Universidad Distrital Francisco José de Caldas Plantilla Tesis MCIC Maestría en Ciencias de la información y las comunicaciones

Customização da classe abnTeX2 para as normas da UTFPR Curso de Lincenciatura em Informática

El documento contiene el formato y estilo para publicar en la revista Anales de la Asociación Física Argentina. Esta plantilla puede usarse para preparar su manuscrito. Para enviar un artículo siga las indicaciones que figuran en la página web de la revista https://anales.fisica.org.ar/

LaTeX Proposal Template for the University of Chinese Academy of Sciences 国科大开题报告 LaTeX 模板

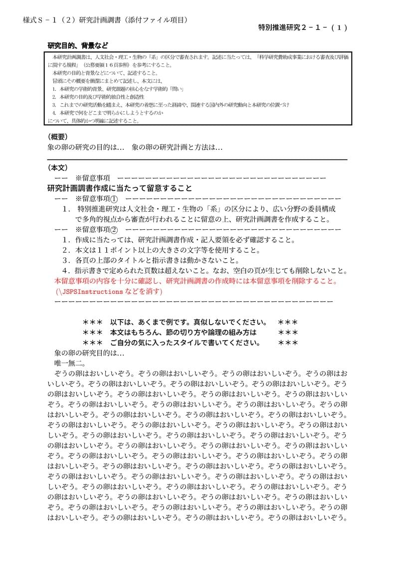
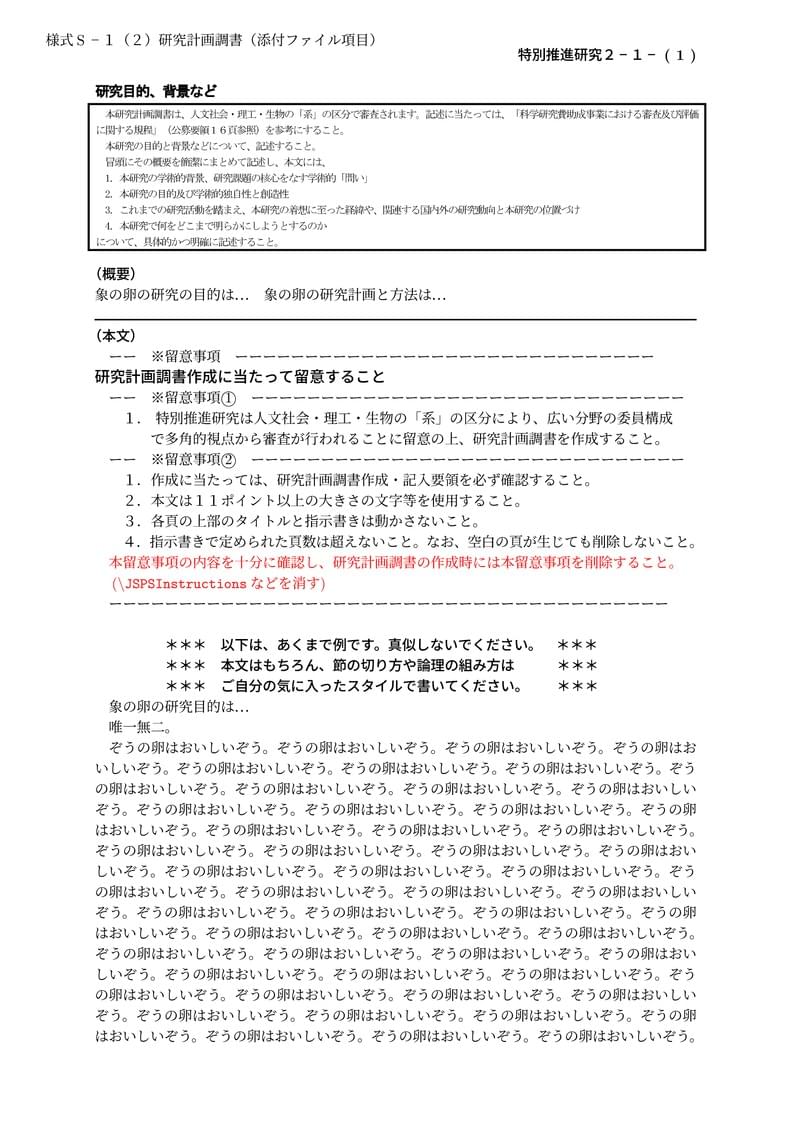
山中 卓 (大阪大学 大学院理学研究科 物理学専攻)先生が作成された科研費LaTeXを、坂東 慶太 (名古屋学院大学) が了承を得てテンプレート登録しています。 詳細はこちら↓をご確認ください。 http://osksn2.hep.sci.osaka-u.ac.jp/~taku/kakenhiLaTeX/

Template for either Bachelor or Master thesis at the chair for Digital Libraries and Web Information Systems lead by Prof. Handschuh at the University Passau. The content and/or titlepage is not legally binding and is subject to change, depending on the requirements.
\begin
Discover why over 25 million people worldwide trust Overleaf with their work.