LaTeX templates — International Languages
Recent

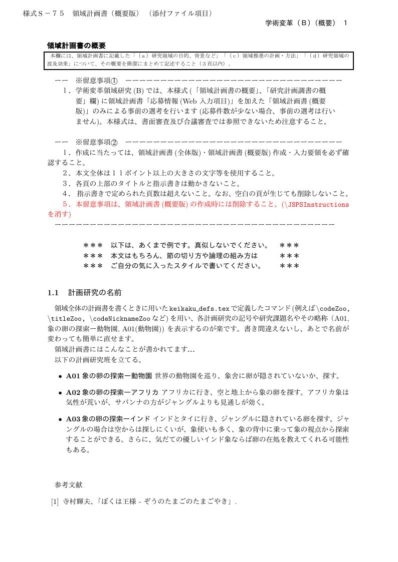
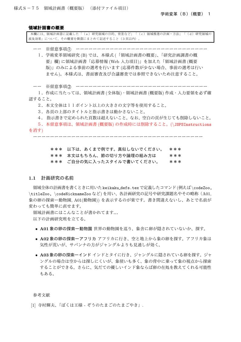
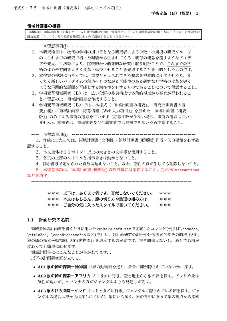
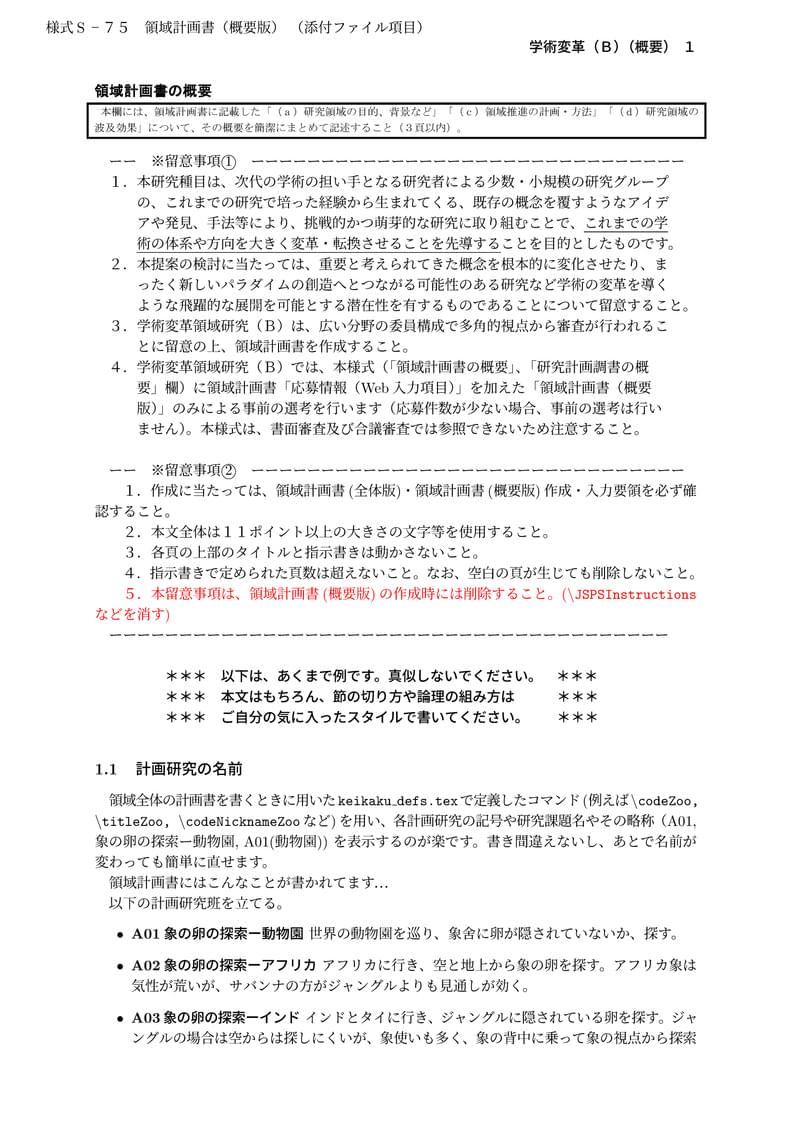
山中 卓 (大阪大学 大学院理学研究科 物理学専攻)先生が作成された科研費LaTeXを、坂東 慶太 (名古屋学院大学) が了承を得てテンプレート登録しています。 詳細はこちら↓をご確認ください。 http://osksn2.hep.sci.osaka-u.ac.jp/~taku/kakenhiLaTeX/

Copie Latex de la page de garde de thèse Université Lyon 1. D'après modèle word disponible ici. Différences avec le modèle Word : - Famille de police (sérif) - Espacements verticaux et tailles de police pas exactement identiques. Pour contribuer à l'améliorer : https://github.com/arn-all/Page-de-garde-These-Lyon-1 L'utilisation de la page de garde du manuscrit est obligatoire pour toutes les thèses y compris les thèses en cotutelle où le logo de l'établissement étranger pourra être ajouté. Aucun autre logo ne doit apparaître sur la page de garde (laboratoire, entreprise, organisme financeur, etc.).

Modelo de Trabalho de Conclusão de Curso (TCC1 e TCC2) utilizado para os cursos de graduação da Universidade Federal da Fronteira Sul (UFFS).

山中 卓 (大阪大学 大学院理学研究科 物理学専攻)先生が作成された科研費LaTeXを、坂東 慶太 (名古屋学院大学) が了承を得てテンプレート登録しています。 詳細はこちら↓をご確認ください。 http://osksn2.hep.sci.osaka-u.ac.jp/~taku/kakenhiLaTeX/

Modelo seguindo as normas ABNT para Dissertação e Tese em Engenharia Elétrica na Universidade Presbiteriana Mackenzie.

Master thesis template for the Faculty of law, Economic and Management Sciences of Jendouba - Computer Sciences department. This template is created by Ahmed Dridi.

Junção de templates de dissertação facilitando a vida do aluno de pós da UFABC Modelo LaTex para preparação do documento final de Dissertação de Mestrado

[normas-utf-tex v3.2] Template oficial das normas da UTFPR. Mais informações e download para versão desktop acesse http://normas-utf-tex.sf.net

Modelo de escrita de artigos científicos usado para trabalhos de disciplinas do Inatel
\begin
Discover why over 20 million people worldwide trust Overleaf with their work.